随着房地产行业进入深度调整期,商品房销售纠纷已成为开发商面临的核心法律风险之一。如何从争议解决的终端视角,反向审视和优化前端的销售、交付及维保全流程,构建坚实的法律风险防火墙,是当下品牌房企的法务与业务团队亟需掌握的必修课。
2025年9月23日,虹桥正瀚合伙人王学超律师、黄欣琳律师应上海陆家嘴(集团)有限公司(下称“陆家嘴集团”)邀请,围绕“争议解决视角下商品房销售纠纷的法律风险防控”主题,开展专题培训。

黄欣琳 律师
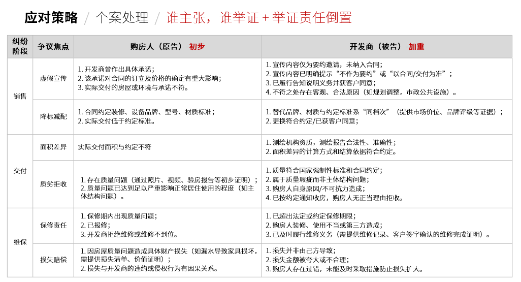
黄欣琳律师首先以虚假宣传的入库案例切入,围绕商品房生命周期中的三大核心风险阶段展开。

点击查看大图
销售阶段,重点解析“虚假宣传”与“降标减配”的认定标准,阐明宣传内容在何种情况下可能构成合同要约,并就“一切以实际交付为准”等格式条款的效力进行探讨,为营销合规划定清晰界限。
交付阶段,深入解析“面积差异”与“质量问题拒收”的应对策略,明确“一般质量瑕疵”与“严重质量缺陷”的区别,指出一般瑕疵不构成购房人拒绝收房的合法理由。

点击查看大图
维保阶段,系统梳理开发商的保修义务与责任边界。通过分析“保修期外开发商仍需为隐蔽瑕疵担责”等例外情形,打破“过期不候”的简单认知,强调对于严重质量缺陷,即便保修责任因保修期经过而消灭,仍存在合理期限内承担瑕疵担保责任的潜在风险。

点击查看大图
在深入剖析三大风险阶段后,王学超律师巧妙地引入深刻命题:“在商品房买卖关系中,购房者常被视为‘弱势群体’;一旦进入诉讼程序,谁是真正的‘弱势群体’?” 这一问题的抛出,引发全场深思。

合伙人 王学超 律师
王学超律师指出,在法庭上,证据和规则才是决定胜负的关键。由于开发商在信息、资源和文件管理方面具有优势,法律往往对其设定更严格的举证责任。因此,建立完善的内部质量管理与证据留存机制,实现业务前端与法务后端的高效协同,是房企应对诉讼的底气所在。

点击查看大图
王学超律师还指出,委托鉴定也是锁定成败的科学利器,其结论往往直接决定案件走向。通过对比司法鉴定与当事人单方委托鉴定的效力差异,探讨房企在诉前自行委托鉴定的必要性。
最后,王学超律师强调,卓越的风险防控绝非“头痛医头”,而是需要构建一套贯穿项目始终的全周期风控体系。从事前预防、事中控制到事后化解,形成系统性的管理闭环。
本次培训内容务实,案例丰富,既有法律条文的解读,也有实战策略的分享,充分展现虹桥正瀚律师事务所在商品房交易纠纷服务领域的专业深度与实务经验。参会人员纷纷表示,培训对提升一线业务人员的风险意识和法务人员的纠纷处理能力具有重要指导意义。
陆家嘴集团成立于1990年,是上海市人民政府批准组建并重点扶持的国有独资企业,总部位于上海浦东新区,主要负责全国唯一以”金融贸易”命名的国家级开发区陆家嘴金融贸易区土地成片开发及综合经营,拥有房地产开发一级资质,注册资本47亿元。旗下核心企业上海陆家嘴金融贸易区开发股份有限公司(股票代码600663)于1992年上市,持有超290万平方米在营物业,业务涵盖房地产租赁、销售及物业管理。
虹桥正瀚专注于复杂争议解决业务,长期代理大量复杂、疑难的商事案件、跨境争议解决案件,以及包括破产在内的资产及债务市场化重组案件,为大型金融机构、上市公司、政府及知名企业提供专业争议解决服务。曾蝉联全国优秀律师事务所、上海十佳律师事务所、Chambers“公司商事法领域第一等”;荣获《商法》“境内/涉外争议解决”“银行及金融”等领域卓越律所等奖项。虹桥正瀚采取LockStep合伙模式,将整个事务所打造成一体化管理、专业分工明确的律师团队,以实现并超越客户服务需求。